首页
关于协会
协会简介
组织机构
协会章程
专家委员会
协会动态
通知公告
协会动态
行业新闻
企业新闻
党建工作
上级文件及会议
党员主题日活动
学习交流与研讨
政策法规
法律法规
政策文件
诚信建设
自律公约
诚信信息
会员信息
会员专区
会费标准与缴纳办法
教育培训
培训文件
专监文件下载
监理员文件下载
学习交流
协会期刊
期刊
证书查询
专监查询
监理员查询
您的位置>
首页
->
期刊
->
2025年1—2期
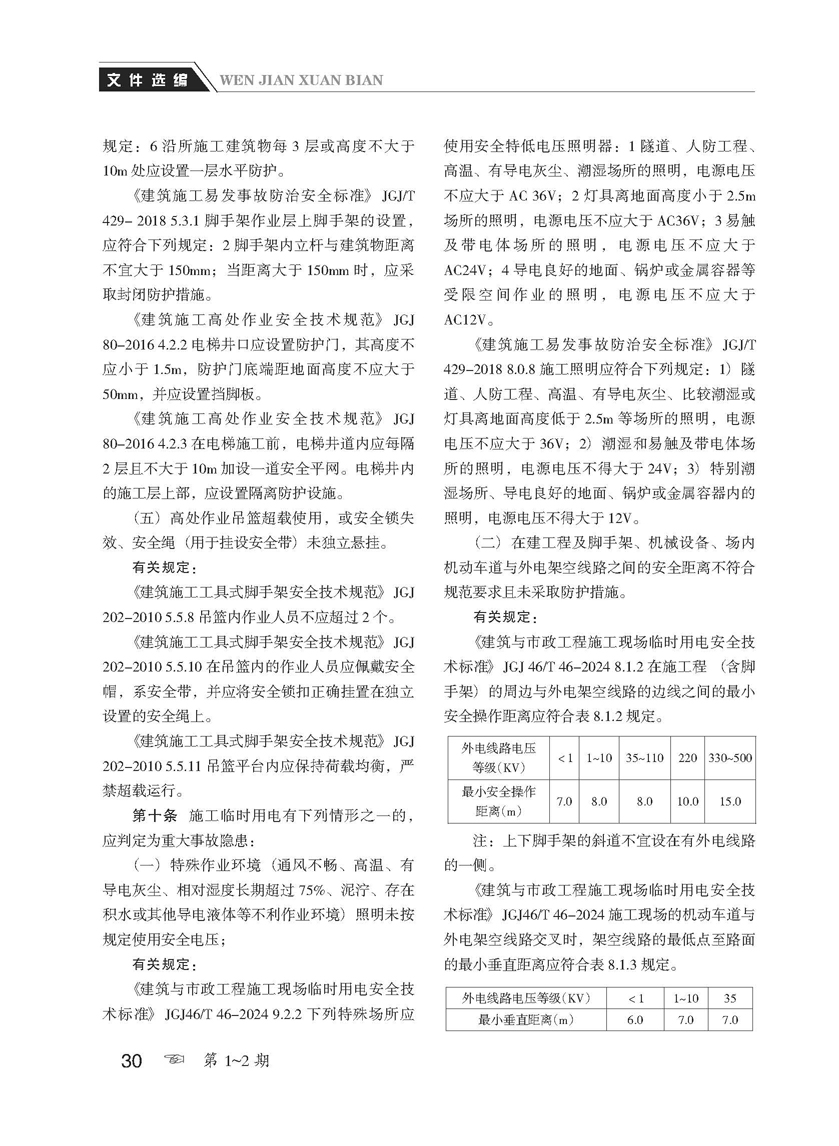
P30——文件选编
日期: 2025-9-23 9:46:59
下一条
上一条